上个世纪,重庆开埠经商最早的汽笛声在这里响起,袁隆平、张贤亮都曾在此留下过足迹;如今,每逢夜幕降临,手机、相机的快门声伴随着惊叹声也在这里渐次响起……
属于重庆的“全国十佳”再度上新,说的就是这里——南岸下浩里。5月16日,从2025中国(厦门)休闲旅游大会上传来消息,中国旅游研究院(文化和旅游部数据中心)发布了“2025年城市旅游休闲集聚区创新十佳案例”,重庆南岸下浩里名列其中。

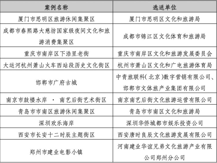
2025年城市旅游休闲集聚区创新十佳案例。图/中国旅游研究院
中国旅游研究院本次发布的“2025年城市旅游休闲集聚区创新十佳案例”主要包含了福建厦门、四川成都、浙江杭州、河北邯郸、江苏南京等省市的多个文旅创意街区。其中不少都因展现出了当地极具特色的地域文化,而已经成为了无数游客必到的打卡地。
其中,本次“2025年城市旅游休闲集聚区创新十佳案例”课题组对重庆南岸下浩里的解读是它“沿南滨路绵延2.2公里,宛如一幅徐徐展开的城市文化长卷。它拓展了城市旅游休闲的内涵边界,让老街焕新,让生活生辉。”

下浩里。图/下浩里官方微信公众号
曾经见证了重庆开埠的下浩老街于2017年开始启动修复。据介绍,在此过程中,遵循了“原址原建、原高度、原面积、原风貌”的原则,尽可能留存了老街整体建筑与街巷肌理。它原貌保留的,是重庆三大吊脚楼建筑群集聚区之一。

下浩里夜景。图/下浩里官方微信公众号
保留下来的建筑不仅有具有代表性的比利时大使馆旧址、法国永兴洋行高管住宅旧址、武昌中华大学旧址等历史文化建筑,还有下浩六哥的诗墙、温家院子、望耳楼等能够代表下浩里原住民生活的空间场景。其中的瀑布更是成了当下游客的必到拍照打卡点之一。
上游新闻记者 裘晋奕 中国旅游研究院供图
编辑:杨虹 责编:孙琼英,廖异 审核:阮鹏程
【免责声明】上游新闻客户端未标有“来源:上游新闻”或“上游新闻LOGO、水印的文字、图片、音频、视频”等稿件均为转载稿。如转载稿涉及版权等问题,请 联系上游 。






