6月6日,东北女子小郭(化名)仍感到面部皮肤疼痛,看到电子屏幕会感觉头晕。小郭自述,这距离她在云南普洱一家酒店被毒蛇咬伤已过去两年多,但后遗症仍然持续影响着她的生活。“医生曾经告诉我,蛇毒损伤神经之后恢复非常慢,当时我有心理准备,但是真的没想到恢复的这么慢。”小郭说。
2023年2月,小郭与丈夫在云南普洱旅游时,入住当地某景区内的配套酒店,没想到当晚疑似被银环蛇咬伤。
6月6日,小郭接受上游新闻(报料邮箱:cnshangyou@163.com)记者采访时说,被咬后她在当地住院41天,目前仍在进行康复治疗中。

小郭入院接受治疗。图片来源/受访者提供
普洱旅游入住特色酒店被银环蛇咬伤
6月5日,女子小郭在“腾讯新闻热问”发帖,讲述了自己被剧毒银环蛇咬伤的经历。网贴称,2023年2月,她入住云南普洱一家酒店,当晚在房间里被银环蛇咬伤,此后救治过程中注射了十多支血清。两年过去,仍有头晕脸麻、视力下降等后遗症。
6月6日,上游新闻记者采访了解到,发帖女子小郭来自东北某地,事发时间为2023年2月,至今仍在进行康复治疗。
2023年2月,小郭与丈夫在云南普洱市区旅游,听闻当地一家景区内的配套酒店很有地方特色,且方便次日在景区内游玩,所以怀着期待的心情订下2月17日晚住宿。
由于酒店距离市区较远,小郭夫妇二人在晚饭后搭乘出租车前往,在历经50分钟车程后抵达酒店,于当晚8点办理入住。此后乘坐酒店安排的观光车前往客房。
小郭回忆,酒店位于景区内,客房位置较为分散,他们入住的房间距离酒店前台约有4公里,办理入住后,需乘坐酒店的观光车前往客房,当晚同车的还有两组家庭。酒店客房位于一片树林中,下车后,需步行通过一段木栈道。由于夜里周围没有照明,且出行不便,进入房间后,二人未再外出。
当晚躺在酒店床上休息时,小郭感到腿部有刺痛感,随后在洗漱时,发现自己的小腿上有两个血点,小郭的丈夫当即判断应该是被毒蛇咬伤,立即联系了酒店工作人员,此时通话记录显示时间为22时33分。“当时我情绪上接受不了,还觉得可能不是毒蛇而是普通的蛇。”小郭说。
考虑到拨打120后,急救车从市区赶来需1小时,担心延误救治,小郭接受酒店安排的车辆送医。在等待的半小时内,担心血液循环加快,小郭坐在床上不敢动。
大约23时10分,小郭与丈夫乘坐酒店提供的车辆前往市区就医。在送医过程中,司机中途接了另外两人,路上耽误很多时间。小郭回忆,不仅如此,酒店司机原计划前往当地另一家医院,途中,小郭通过拨打120急救电话,得知当地的927医院有血清,最终及时抵达该院。
“现在回想起来,幸好我们提前拨打120咨询了哪家医院有血清,且坚持去另一家,才能捡回一条命。”小郭说。

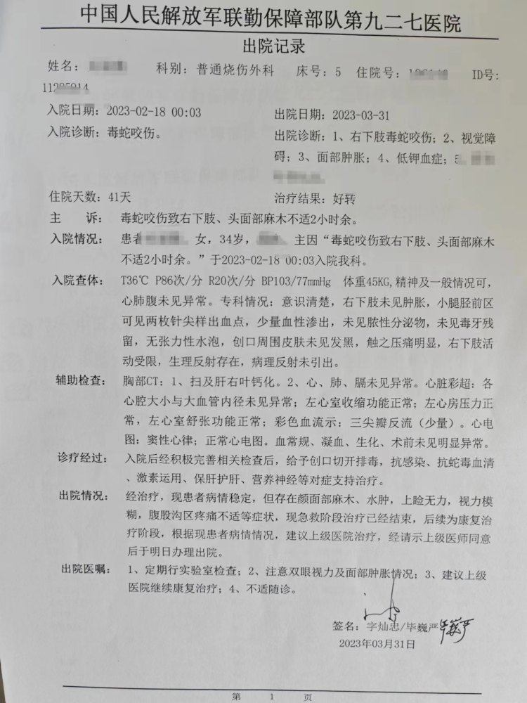
出院记录显示,小郭系为毒蛇咬伤。图片来源/受访者提供
致命蛇毒发作惊险抢救
入院时,小郭已出现头晕症状。小郭回忆,接诊医生初步判断为毒蛇咬伤,立即进行创口放血、清创等,同时从创口取血进行化验。入院约两小时左右,小郭开始陷入昏迷状态,能听到声音,身体却无法动弹。
在急救过程中,护士称血液化验结果为“银环蛇毒阳性”。当晚的治疗中,小郭在医院注射了蝮蛇血清以及银环蛇血清。扎血清期间,小郭反复陷入昏迷。“事发时我对银环蛇没有什么概念,还曾一度期望扎完血清就能康复。”小郭说。
出院记录显示,小郭2023年2月18日凌晨12时3分入院,入院诊断为毒蛇咬伤。诊疗经过显示:入院后经积极完善相关检查后,给予创口切开排毒,抗感染、抗蛇毒血清、激素运用、保肝护肝、营养神经等对症支持治疗。
此次小郭入院急救周期长达41天,医院累计使用十六支抗银环蛇毒血清,即便脱离危险,但是小郭身体仍有诸多不适。据其介绍,最明显的就是行动能力差,平衡感、视力都受到影响。“我记得特别清楚,出院那天,看着车就在前面,但是我就是无法走直线。头晕站不稳,坐也坐不住,视力也一度降到0.3,看不清距离两米左右的人。”
出院记录显示:经治疗,现患者病情稳定,但存在颜面部麻木、水肿,上睑无力,视力模糊,腹股沟区疼痛不适等症状,现急救阶段治疗已经结束,后续康复治疗阶段,根据现患者病情情况,建议上级医院治疗。

小郭入住的酒店。图片来源/受访者提供
两年未愈,后遗症缠身
公开资料显示,银环蛇也称白花蛇、白节蛇、寸白蛇,属于眼镜蛇科环蛇属的一种剧毒蛇类,是亚洲地区公认的几种极其危险的蛇之一。
小郭回忆,中毒后出现头晕目眩、视力骤降、身体麻痹、流口水,意识清醒却无法睁眼动弹,大约被咬后三小时出现意识模糊。
由于当地医院无法治疗毒蛇咬伤后遗症,建议尽快转至上级医院治疗。小郭便转院至擅长神经康复的华西医院就医。
“现在只要看到电子屏幕,仍然会头晕站不稳,自从受伤之后两年多再没有进过电影院。”小郭告诉记者,“直到现在我都不敢相信这样的事情发生在自己身上。”
在普洱住院期间,医生曾告诉小郭,当地的神经毒蛇主要是银环蛇和眼镜蛇,银环蛇毒的特点是破坏神经系统,眼镜蛇毒主要就是烂肉,可能致残。而当地冬天的蛇毒要比夏天的毒性大很多,冬天蛇已经很久没进食了,积攒了几个月的毒素,事发时蛇应该是冬眠刚醒想要觅食。同样的毒量,对于体重较轻者或小孩而言,毒性会更强,所以扎的血清量也要比别人多很多。至于未来什么时候能恢复、能不能恢复,医生则无法给出明确答案。
目前,小郭还在寻求中医治疗,至今治疗费用已支出约14万元。事发后,涉事酒店支付了5万元,便不再露面。
根据公开信息显示,涉事酒店位于当地一家森林公园景区内。据景区官网介绍,景区森林覆盖率高达91.8%,内有植物2104种,野生动物812种。另据酒店经营方官网介绍,酒店依山势、顺脉络,精挑优质木材搭建房屋,细拣船木老料打造家居,使得每一件什物、每一处景致都匠心独具、野美别致。木屋在峰峦幽谷中星罗棋布,栈道在密林花草间迂曲穿行。
6月6日,上游新闻联系到涉事酒店,工作人员称不清楚此事,但酒店针对客房区域制定了蛇类预防措施及应急处置方案。
上游新闻记者 张莹
编辑:杨四海 责编:郎清湘,邹渝 审核:阮鹏程
【免责声明】上游新闻客户端未标有“来源:上游新闻”或“上游新闻LOGO、水印的文字、图片、音频、视频”等稿件均为转载稿。如转载稿涉及版权等问题,请 联系上游 。






