

重庆人坐直达高铁去香港,按这几步走,动作很快姿势也帅!
重庆直达香港高铁7月11日开行!今(12)日上午11时,重庆直达香港高铁首日车票正式开售,一等座票价1056元,二等座660元。这趟车车次为G319/320,经由渝贵快速铁路、贵广客专和广深港高铁运行。届时,旅客从重庆坐高铁到香港,只需7个半小时左右。
◆目前 重庆-香港,是这样的↓
可乘坐飞机或高铁,高铁需中转换乘
飞机(直飞)>
约2.5小时,但票价并不算便宜

高铁(中转)>
用时最短的一趟
重庆西站经桂林至香港西九龙站
乘坐D1863次列车,早上8点43分从重庆西站出发→13点15分到达桂林西站→换乘G311次列车,13点36分从桂林西站出发→16点55分到达香港西九龙站
全程用时:8小时12分钟
中途换乘时间:只有21分钟,误车风险较高
换乘时间较充裕的一趟
重庆西经贵阳北至香港西九龙站
全程用时:8小时55分
二等座票价:667元
中途换乘时间:1小时11分
◆7月11日起 重庆-香港,是这样的↓
高铁直达!
全程:1342公里
车次:G319/320
去程>
重庆西站出发:上午8点20分
到达香港西九龙站:15点57分
沿途停靠站点:遵义、贵阳东、桂林西、肇庆东、广州南、深圳北
回程>
香港西九龙站出发:14点53分
到达重庆西站:22点25分
掌握了高铁出行的基本信息后,就可以出发啦?别急,以下这波操作到位了,才保你动作快、姿势帅~
◆1 办证

自2019年4月1日起,往来港澳通行证实行“全国通办”,要注意签注的有效时期哦!不管重庆户口还是非重庆户口,只要带下面的材料,就可以去出入境管理窗口申请办理出入境证件了。
1.《中国公民出入境证件申请表》
2.居民身份证(未满16周岁公民除外)(居民身份证在申领、换补发期间,可提交临时身份证)
3.未满16周岁公民应提交居民身份证或者户口簿,并由监护人陪同申请,同时提交监护人的居民身份证、监护关系证明
4.出入境证件照
关于证件样式>
旧版本式
证件号W开头
有效期为5年

现用的本式往来港澳通行证将于2019年9月13日全部失效。
新版卡式
证件号C开头
有效期为10年

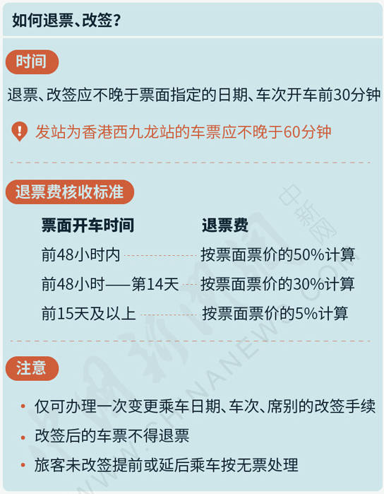
◆2 买票


◆3 乘车


◆4 过关
为了方便香港和内地来往旅客,香港西九龙站直接划分为“香港口岸区”和“内地口岸区”。
由内地进入香港的旅客,可以先到内地口岸区办理出境,再到香港口岸区办理入境手续,具体操作步骤:
在B4台层下车→前往B2入境层办理内地出境程序,然后离开内地口岸区→进入同一层B2的香港口岸区,办理香港入境程序→离开西九龙站,入香港。
从香港前往内地的旅客可以在站内,先办理香港出境再办理内地入境程序,具体操作步骤:
在B1层购票后入闸→直接前往B3离境层办理香港出境程序,然后离开香港口岸区→进入同一层B3的内地口岸区,办理内地入境程序→前往候车区B3→前往B4月台层坐车。

需要注意的是:旅客一旦进入到“内地口岸区”,就意味着已经进入内地管辖范围,由内地执法人员实行内地法律;而进入到“香港口岸区”后,就由香港执法人员实行香港法律。
◆5 特别提醒


到香港后,如果小伙伴们去的地方多,可以办一张八达通智能卡。它是香港通用的电子收费系统。
八达通可以乘坐巴士、叮叮车、港铁等公共交通工具,有了它出行方便许多,而且不少便利店也可用八达通消费哦~
◆6 离港

综合重庆日报、中国新闻网等