

上游新闻
更多的资讯等着你...
立即下载
重庆机场到綦江开通城际快客 最晚24:00可乘车
源上游新闻·重庆晨报刘波2019-11-28 11:26


今(28)日,重庆市公路客运售票网发布消息,11月29日,城际快客-渝綦专线(重庆渝北两路及机场往返綦江)将正式开通!重庆渝北两路及机场多点约客乘车,綦江指定范围内免费接送。
城际快客-渝綦专线↓
重庆渝北两路及机场往綦江方向>
分为2条环线
每条环线设有多个乘车点
具体乘车点如下:


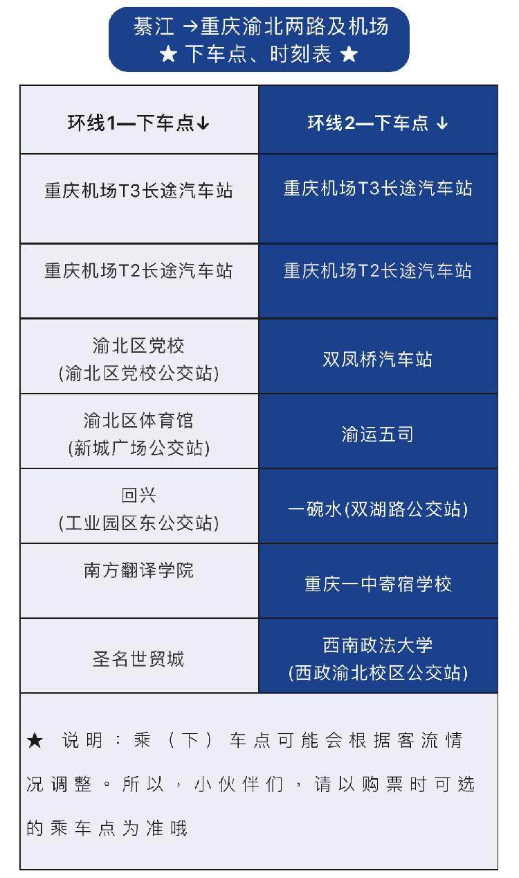
綦江往重庆渝北两路及机场方向
同样分为2条环线
每条环线设有多个下车点
具体下车点如下:


城际快客-渝綦专线所有车票均可通过以下渠道查询或购买:
① APP:愉客行
② 微信公众号:愉客行重庆市公路客运售票网
上游新闻·重庆晨报记者 刘波
关心一下,为你推荐更多
举报
热门评论
下载上游新闻看更多评论
相关新闻