澎湃新闻消息,7月10日,河北省廊坊市广阳区市民王萍收到了来自广阳区人民法院出具的民事裁定书,广阳法院称,经审查认为:本案不属于经济纠纷案件而有经济犯罪嫌疑,驳回原告王萍的起诉。

廊坊市广阳区人民法院出具的民事裁定书
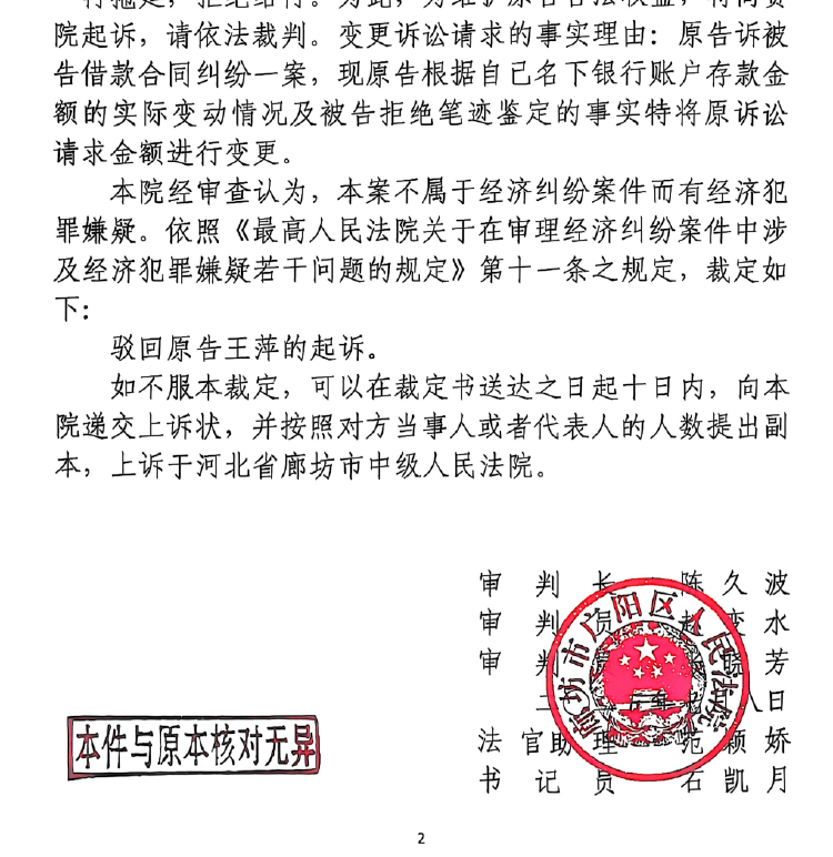
裁定书载明,变更诉讼请求的事实理由为:原告诉被告借款合同纠纷一案,现原告根据自己名下银行账户存款金额的实际变动情况及被告拒绝笔迹鉴定的事实特将原诉讼请求金额进行变更。本院经审查认为,本案不属于经济纠纷案件而有经济犯罪嫌疑。依照《最高人民法院关于在审理经济纠纷案件中涉及经济犯罪嫌疑若干问题的规定》第十一条之规定,裁定如下:驳回原告王萍的起诉。
就“有经济犯罪嫌疑”的情况,澎湃新闻多次拨打广阳区人民法院院长王沛恒的手机希望了解情况,截至发稿,未获接听。
澎湃新闻此前报道,原审一审判决书载明,原告王萍表示,自2014年4月2日起,被告廊坊银行股份有限公司永兴路支行以为其借款企业寻求短期资金周转为由,多次从她本人处借款。被告在《借款协议》中借款人处落款处加盖公章并由时任行长杨娜在负责人处签字。截至原告起诉之日,被告尚欠原告借款本金逾1.125亿元及相应利息未偿还,经原告多次催要,被告一再拖延,拒绝给付。
法院审理认为,原告出于对被告原任行长杨娜的信赖,同时也是按照杨娜的要求将案涉款项直接转入案外人账户,且案涉《借款协议》不仅有法定代表人签字,亦盖有廊坊银行股份有限公司永兴路支行印章。可以推定原被告双方借贷关系成立。
被告辩称,2015年以后的转账并非转入被告账户以及被告指定的账户,而是转入案外人的账户,与被告无关,被告不应承担还款责任,但是广阳区法院认为,被告作为金融机构应当知晓相关法律法规,按照法律规定与出借人签订书面《借款协议》,被告未按规定履行相应职责,自身在内部管理上存在一定的过错,应当承担还款责任。
原审一审判决原告王萍胜诉,廊坊银行永兴路支行偿还全部本息共计112515000元及相应利息。
廊坊银行不服一审判决提起上诉。2024年4月,廊坊市中级人民法院出具民事裁定书,撤销了广阳区人民法院的民事判决,发回重审。
2025年6月,案件在廊坊市广阳区人民法院进行了一审重审。
澎湃新闻了解到,事发后,廊坊银行相关负责人向王萍承认杨娜存在违规行为,在2017年7月已被开除。工商资料显示,目前永兴路支行的负责人已从杨娜变更为王永超。
原标题:“女子诉廊坊银行下属支行借1.12亿不还”续:一审重审驳回原告起诉
编辑:周杨 责编:廖异 审核:阮鹏程
【免责声明】上游新闻客户端未标有“来源:上游新闻”或“上游新闻LOGO、水印的文字、图片、音频、视频”等稿件均为转载稿。如转载稿涉及版权等问题,请 联系上游 。






