首页 > 上游晴雨表 > 正文
38个区县大风来了!重庆发布大风蓝色预警
2025-06-14 16:06:15 来源:上游新闻
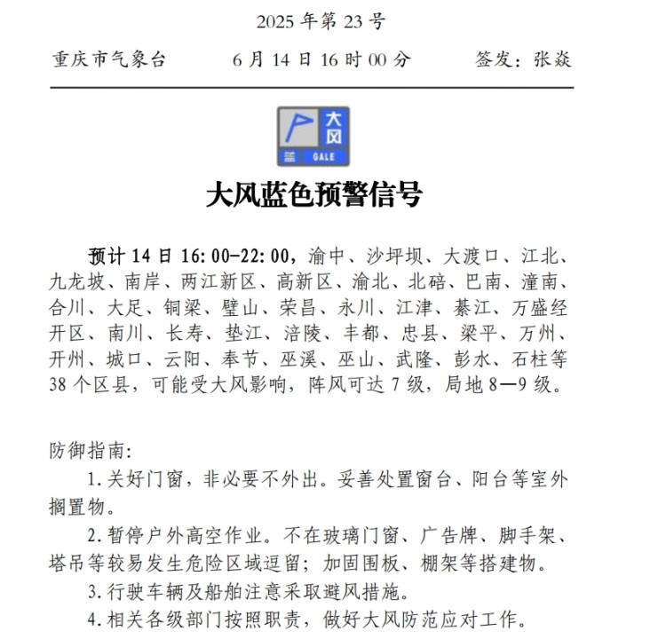
6月14日下午,重庆市气象台发布大风蓝色预警信号。
预计6月14日16:00-22:00,渝中、沙坪坝、大渡口、江北、九龙坡、南岸、两江新区、高新区、渝北、北碚、巴南、潼南、合川、大足、铜梁、璧山、荣昌、永川、江津、綦江、万盛经开区、南川、长寿、垫江、涪陵、丰都、忠县、梁平、万州、开州、城口、云阳、奉节、巫溪、巫山、武隆、彭水、石柱等 38 个区县,可能受大风影响,阵风可达 7 级,局地 8~9 级。

防御指南:
1.关好门窗,非必要不外出。妥善处置窗台、阳台等室外搁置物。
2.暂停户外高空作业。不在玻璃门窗、广告牌、脚手架、 塔吊等较易发生危险区域逗留;加固围板、棚架等搭建物。
3.行驶车辆及船舶注意采取避风措施。
4.相关各级部门按照职责,做好大风防范应对工作。
上游新闻记者 何艳
编辑:杨虹 责编:吴忠兰 审核:阮鹏程
【免责声明】上游新闻客户端未标有“来源:上游新闻”或“上游新闻LOGO、水印的文字、图片、音频、视频”等稿件均为转载稿。如转载稿涉及版权等问题,请 联系上游 。
举报
点击进入频道






