2026年元旦假期即将到来,为保障广大群众平安顺畅出行,山西省公安厅交管总队结合近年元旦假期交通流量变化、交通运行态势,研判并发布“两公布一提示”,提醒交通参与者合理规划行程、遵守交通法律法规,共同营造安全有序的道路交通环境。

道路交通状况
(一)交通流量预判。
2026年元旦假期3天,高速公路7座及以下小客车不免费通行,相比2025年1天假期,时间明显延长,将有效刺激群众中短途出行需求,同时考虑车辆购置政策对车辆销售的带动作用,特别是今年元旦与春节间隔较久,将很大程度上激发探亲和返乡出行。受此影响,全省高速路网总流量将明显高于近2年元旦假期。与有可比性的2024年相比,预计全省高速公路日均交通流量增长20%,达到每日90万余辆次,峰值流量预计可达96万余辆次,总流量将达274万余辆次。

(二)交通运行态势。
3天假期支持省内中短途探亲、旅游和跨省短途出行,流量高峰将集中在假期首尾,且持续时间延长。假期前一日(12月31日)和假期尾日(2026年1月3日)将出现假期流量高峰,12月31日16:00—22:00为节前第一波车流高峰,2026年1月3日16:00—20:00为返程高峰。

2026年元旦假期期间,高速公路不免费通行。综合近年节假日交通流规律,预计全省高速公路路网假期总体畅通,但部分路段可能出现短时车流集中现象。据预测,假期易拥堵时段为每日上午9时至11时、15时至18时,以及12月31日18时至22时和2026年1月3日16时至20时等高峰时段。其中,12月31日16:00—22:00全省高速公路、出城路口及城区主要街道、城市商业综合体周边,将迎来节前第一波流量高峰;2026年1月3日16:00—20:00为返程高峰,届时高速公路、进城道路、城区主干道路及快速路将出现排队缓行现象。
总体来看,2026年元旦假期全省公路交通将呈现“节前及返程车流集中、节后快速回落趋稳”态势,节前高峰时段车辆出行相对分散,假期中间流量略低,节后返程高峰车流集中统一。请广大交通参与者提前了解路况信息,合理安排出行时间、路线,避峰、错时出行。
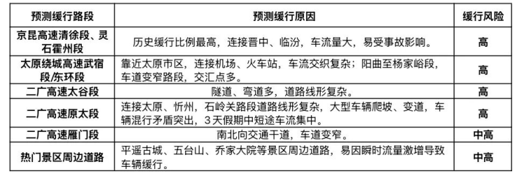
缓行易发路段
从近年元旦假期交通运行态势来看,山西省高速公路车辆缓行多集中在以下路段:京昆高速晋祠至清徐段、灵石至霍州段、霍州服务区路段,二广高速榆岭隧道群路段、原太段、大新段、雁门段。上述路段因车道“多变少”、道路线形复杂、交汇点多,加之部分车辆穿插抢行、剐蹭追尾,导致通行缓慢问题。

出行及应急提示
为保障广大交通参与者元旦假期平安出行,省公安厅交管总队提示:遵守交通法规,注意行车安全。
1.规划行车路线和备用路线,避开缓行路段和施工区域。选择假期首日下午或次日出行,假期第三日上午返程,错峰错时出行。
2.驶入通行缓慢路段,请降低车速,依次通过,切勿穿插超越,争道抢行,不要占用应急车道。
3.保持安全车速,切勿超速行驶;遵守交通规则,不开斗气车、不强超强会、不随意变道、不疲劳驾驶、不违法停车。
4.全面检查车况,切忌车辆带病上路。查验备胎、三角架等备用物资和预警提示装备,以备不时之需。
5.全程全员系好安全带,后排乘客也要使用,儿童应使用安全座椅。
6.节日期间走亲访友、聚餐聚会,时刻谨记“喝酒不开车、开车不喝酒”。
7.冬季行车,增强安全意识,关注交通广播、交警微博微信,多渠道获取实时路况,遇恶劣天气或交通管制及时调整行程。警惕桥梁、隧道出口、背阴区域等易受低温冰冻影响路段的行车风险,控制车速、小心驾驶。
8.请勿乘坐货车、拖拉机或超员车辆出行,驾驶面包车不超员、客货混装,驾驶货车、拖拉机切勿货厢载人,途经村镇集市,注意低速通过。
9.发生事故不慌乱,谨记“车靠边、人撤离、即报警”,不要在高速公路上逗留或协商,以免发生二次事故。
10.选择正规客运场站,乘坐有资质的营运客车,不坐站外拉客“黑车”或超员车辆。
原标题:省公安厅交管局发布2026年元旦假期道路交通安全“两公布一提示”

编辑:张沛 责编:夏洪波 审核:肖玲
【免责声明】上游新闻客户端未标有“来源:上游新闻”或“上游新闻LOGO、水印的文字、图片、音频、视频”等稿件均为转载稿。如转载稿涉及版权等问题,请 联系上游 。






