近日,数字重庆建设领导小组办公室印发《第三批AI+综合场景清单》。第三批清单发布是深入贯彻落实中央“人工智能+”行动部署和城市工作会议精神,落实数字重庆建设推进会部署的重要举措。截至目前,市数建办已累计发布三批次共计100个AI+综合场景。
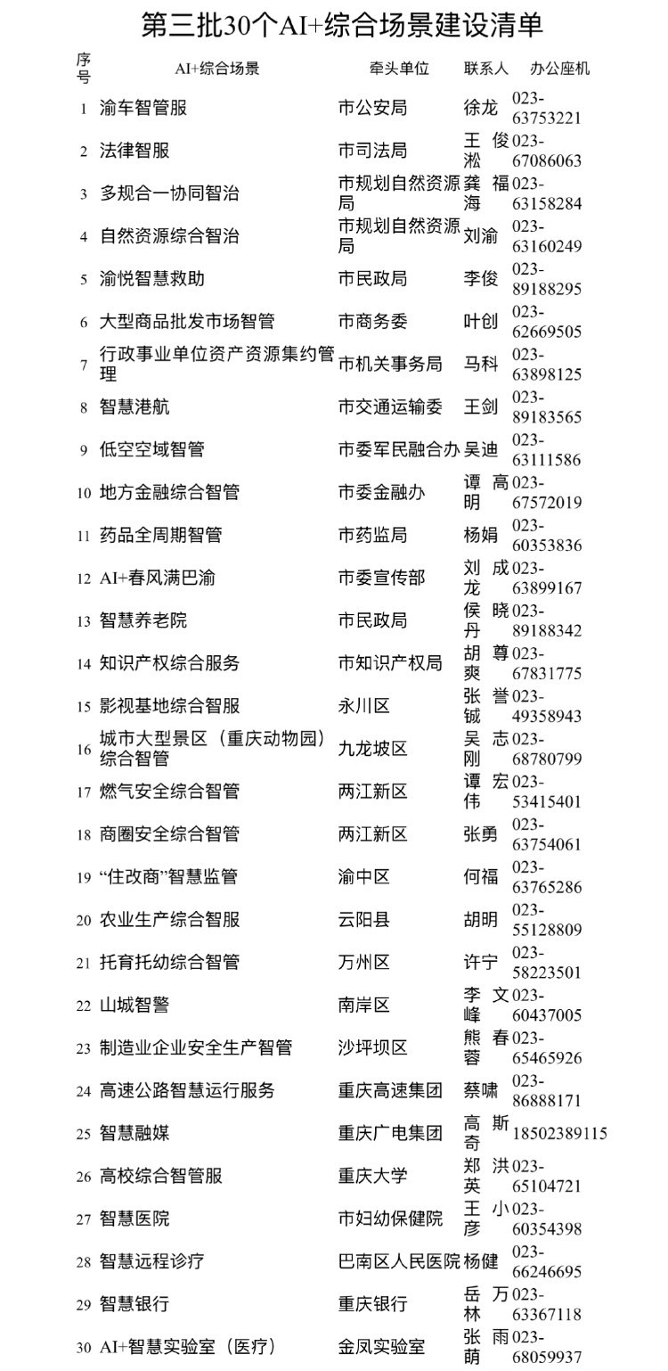
据介绍,第三批发布的30个AI+综合场景,包括渝车智管服、法律智服、大型商品批发市场智管等市级AI+综合场景14个,城市大型景区(重庆动物园)综合智管、制造业企业安全生产智管等区县AI+综合场景9个,高速公路智慧运行服务、智慧远程诊疗等企事业单位牵头建设的AI+综合场景7个。这些AI+综合场景围绕重大急需高频、服务企业群众、解决综合复杂问题,且大部分有较好应用场景基础。
数字重庆建设领导小组办公室要求,各场景牵头单位以AI+综合场景建设为载体,面向全国招引一批建设经验丰富、技术实力强大的开发团队,参与数字重庆重大应用场景开发集成、高质量数据集和可信数据空间等建设,在引进培养一批数字产业企业、技术支撑数字重庆建设同时,推动AI+综合场景早日上线实战,为企业群众生产生活提供更高效便捷智慧的数字化服务。

第三批30个AI+综合场景建设清单。市数建办提供
原标题:数字重庆第三批AI+综合场景建设清单发布
编辑:吴思 责编:吴光亮 审核:廖异
【免责声明】上游新闻客户端未标有“来源:上游新闻”或“上游新闻LOGO、水印的文字、图片、音频、视频”等稿件均为转载稿。如转载稿涉及版权等问题,请 联系上游 。






