2024年“五一”假期期间,重庆市中心城区高速公路进出口流量将激增,易发生缓行和拥堵现象。为此,重庆市公安局交巡警总队发布高速公路进出城主要通道绕行线路,请市民和游客合理选择出行时间、出行路线和出行方式,避开出行高峰、易堵路段,安全文明驾驶,平安出行。
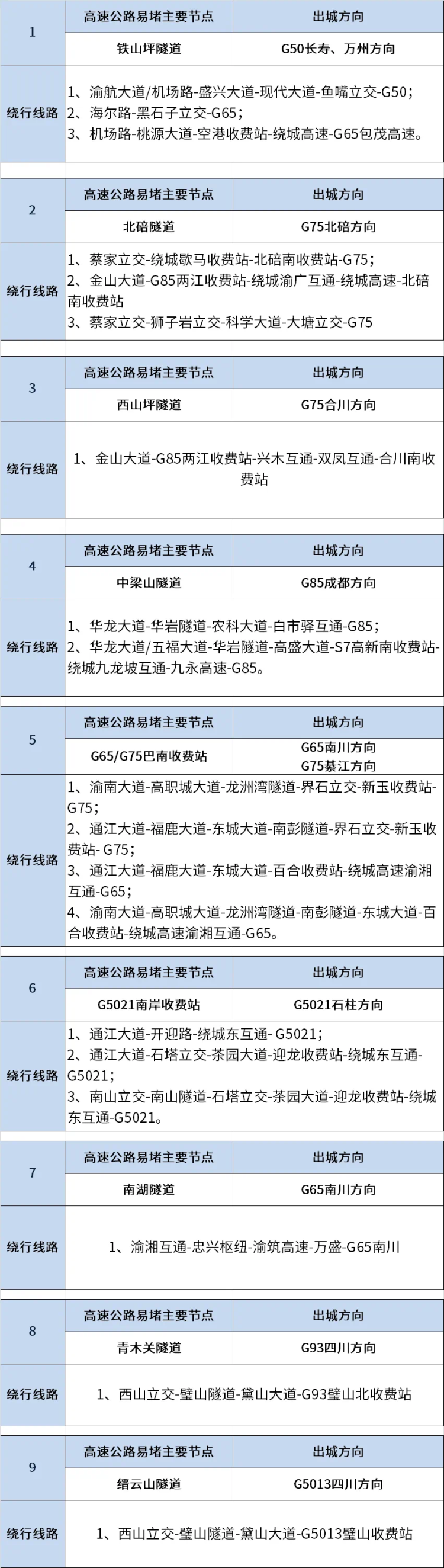
绕城高速公路主要通道绕行线路(出城方向)>>

绕城高速公路主要通道绕行线路(进城方向)>>

交巡警提醒,当选择高速出行时,请提前检查车况、了解路况、天气状况,合理安排出行时间和出行路线,切勿分心驾驶、疲劳驾驶、超员、超速行驶。
高速公路下道时,一定要提前变换车道,万一错过出口,必须前往下一出口,严禁临近出口突然并线,或连续变换数个车道,严禁在主线、匝道上逆行、倒车、停留。
高速公路隧道是大车流通过的主要瓶颈,易发事故和拥堵,进入隧道应提前减速、开启灯光,隧道内注意保持安全车距,严禁随意变道超车,内部通道严禁违规掉头。
雨雾天牢记“降速、控距、亮尾”,途经能见度低和积水路段要做到开车灯、松油门、稳方向,避免急刹侧滑失控,能见度低于50米时,尽快驶入服务区或驶离高速公路。
高速公路上车辆发生故障或轻微事故后,请牢记“车靠边、人撤离、即报警”,人员迅速撤离护栏外,并在来车方向150米处摆放三角警示牌,严防二次事故。
上游新闻记者 纪文伶
编辑:夏洪玲 责编:林祺,周尚斗 审核:冯飞
【免责声明】上游新闻客户端未标有“来源:上游新闻”或“上游新闻LOGO、水印的文字、图片、音频、视频”等稿件均为转载稿。如转载稿涉及版权等问题,请 联系上游 。






