首页 > 渝快报 > 正文
重庆部分区县发布森林禁火令
2024-07-17 19:32:11 来源:上游新闻综合
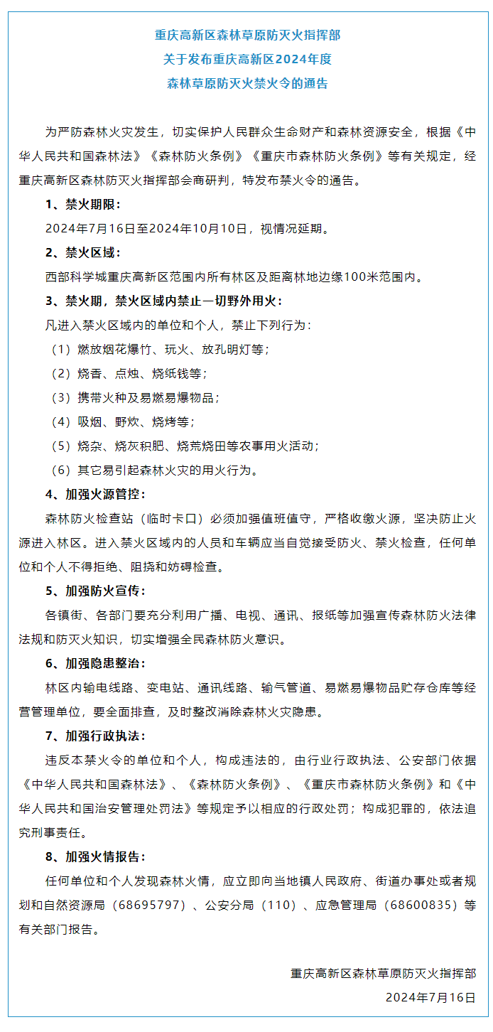
为严防森林火灾发生,保护人民群众生命财产安全和森林资源,7月16日-17日,重庆高新区、北碚区、大渡口区、垫江县相继发布森林禁火令。
高新区



垫江县

据重庆天气微信公众号消息,受副热带高压影响,7月16日到22日,我市以晴热高温天气为主,午后到夜间有分散雷雨或阵雨,其中18-19日西北部和东北部偏北的部分地区有中到大雨(15~40毫米);大部地区日最高气温将达34~38℃,局部可达39~40℃。预计未来24小时,我市大部地区森林火险气象条件等级高,须严密防范,林区须加强火源管理。

综合自北碚发布、西部重庆科学城、垫江发布、大渡口发布、重庆天气
编辑:杨虹 责编:张松涛 审核:冯飞
【免责声明】上游新闻客户端未标有“来源:上游新闻”或“上游新闻LOGO、水印的文字、图片、音频、视频”等稿件均为转载稿。如转载稿涉及版权等问题,请 联系上游 。
举报
点击进入频道






