当前,重庆市“育儿补贴申领”通道已正式开启。9月11日,记者从市大数据发展局了解到,为方便申请,本次“育儿补贴申领”已正式上线“渝快办”小程序(支付宝/微信),市民可根据自己的使用习惯,选择对应的申报入口。
一、办理入口
①支付宝
在支付宝中搜索“渝快办”,可进入“渝快办”支付宝小程序,也可点击搜索结果顶部的专题推广页,同样可进入“育儿补贴申领”页面,点击“我要申请补贴”进行办理。


②微信
在微信中搜索“渝快办”,可进入“渝快办”微信小程序,即可在首页找到“育儿补贴申领”,进入后点击“我要申请补贴”即可办理。


据记者了解,通过“渝快办”支付宝/微信小程序都是统一进入“育儿补贴申领”官方通道,二者无区别,大家可根据使用习惯进行选择。
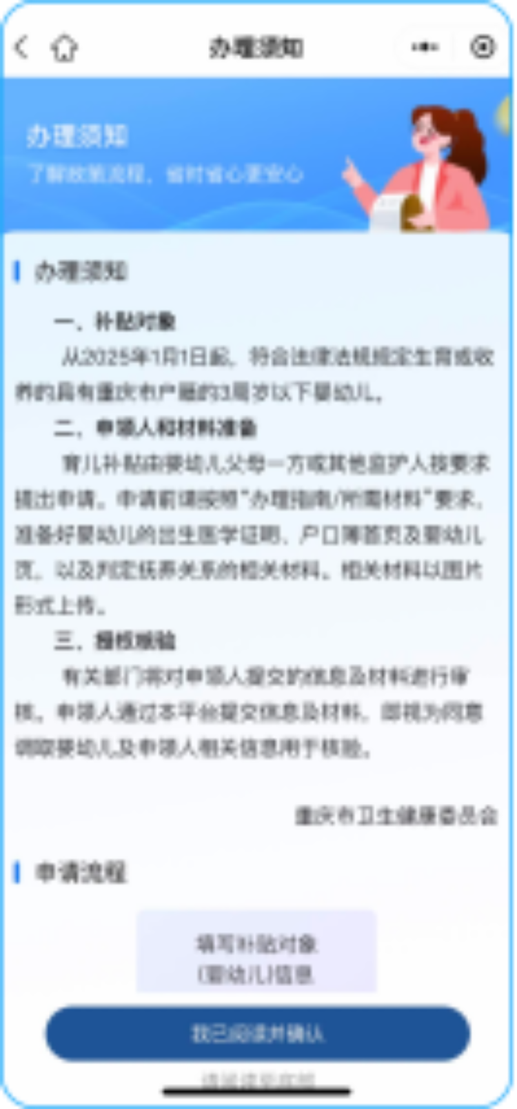
二、申领步骤
Step1:在“渝快办”小程序点击“育儿补贴申领”后,进入申请页面,点击:“我要申请补贴”——阅读办理须知——点击“我已阅读并确认”;


Step:2:进入“补贴申请”页面,根据系统要求,逐一核实并填写婴幼儿情况和申请人信息、收款信息、佐证材料等资料,最后点击“确认提交”,即办理成功;




Step3:完成申报后,可返回首页,在“进度”中可查看自己的受理进度。


以上就是申请“育儿补贴”的流程了,是不是特别简单!
特别提醒:未在规定年度内提出申请的,视为自动放弃当年申请资格。
三、申领常见答疑
育儿补贴刚刚开始申报,各位新手爸妈们都有非常多疑问,记者总结了几个实用的小贴士,供大家参考。
问题1:有疑问如何咨询?
进入“育儿补贴申领”页面,点击上方的“咨询电话”,输入关键词,可搜索您对应区县/街道/社区的值班电话,有任何疑问,都可以拨打咨询。
问题2:审核不通过,如何修改?
①申领人提交申请,工作人员审核不通过后,申领人可以从首页补贴对象列表,或者进度表查看状态为“待完善”的信息。
②点击首页的“完善申请”按钮,或“进度”页面中的“完善申请”按钮,可以继续修改信息,最上方会显示退回原因,方便申领人修改对应信息。
③根据退回原因进行修改,修改完成后重新提交,再次进入审核流程。
问题3:填写错误,想修改,怎么撤回?
申领人提交后想修改信息,需要先将申请单撤回,撤回后再进行修改:点击导航栏“进度”页面,找到对应的申请单,点击“撤回”按钮将申请撤回,就可以继续修改信息。
问题4:申请时限-申领人如何按年度申请?
①对于2025年1月1日及以后出生的婴幼儿,首次申请应在出生当年或次年提出,并在之后的连续两个年度分别提出续领申请。
②对于2025年1月1日之前出生的婴幼儿:
2022年出生的婴幼儿,可申领1次,应当在2025年提出;
2023年出生的婴幼儿,可申领2次,分别在2025年和2026年提出;
2024年出生的婴幼儿,可申领3次,分别在2025年、2026年和2027年提出。
问题5:如何了解更多信息?
如有更多问题,可点击首页的“办理指南”,了解更多补贴政策、申领操作的相关内容。
新重庆-重庆日报记者 申晓佳
原标题:育儿补贴“渝快办”小程序也能领,手把手教你→
编辑:夏洪玲 责编:王光建 审核:张松涛
【免责声明】上游新闻客户端未标有“来源:上游新闻”或“上游新闻LOGO、水印的文字、图片、音频、视频”等稿件均为转载稿。如转载稿涉及版权等问题,请 联系上游 。






