橙柿互动消息,这两天,关于“武大图书馆事件”的讨论仍在持续。7月25日,武汉市经济技术开发区人民法院审理认为,肖同学手部动作系因特应性皮炎引发的挠痒行为,无性暗示或挑逗,不构成性骚扰。驳回原告杨同学全部诉求。
橙柿互动关注到,根据肖同学母亲提供的就诊记录,肖同学自幼就有敏感体质,有过敏性鼻炎、结膜炎、哮喘病史。“孩子是湿疹复发,隔着衣服抓痒。”

特应性皮炎是种什么病?典型症状是什么、如何治疗、患病后日常需要注意什么?橙柿互动记者采访了杭州市第一人民医院皮肤性病科主任、国内特应性皮炎领域权威专家吴黎明,请他结合临床病例科普。
如果湿疹6个月以上反复发病,基本可以诊断为特应性皮炎
“我们医院开设的特应性皮炎门诊,每天都能接到一两百例的患者。”吴黎明说,根据发达国家的统计数据,儿童特应性皮炎患病率为10%-25%,成年人特应性皮炎的患病率在2%-8%,中国的患病率缺乏准确统计,但与发达国家相似,预计有数千万患者,且近年有明显的上升趋势。
“特应性皮炎是一种慢性、复发性、炎症性皮肤病,最基本的临床特征是皮肤干燥、湿疹样皮损和明显瘙痒,这种瘙痒厉害起来会让患者坐立不安,甚至把皮肤抓破。”
吴黎明主任提到,特应性皮炎就是在湿疹的基础上合并遗传、过敏等因素,如果湿疹6个月以上反复发病,基本可以诊断为特应性皮炎。
“儿童是特应性皮炎的高发人群。”吴黎明主任介绍,一半以上的婴儿都有婴儿湿疹,普通婴儿湿疹在1-3岁会痊愈,如果患儿属于特应性体质,皮肤屏障功能没有完全发育好或免疫反应特别敏感,一直有症状,就属于特应性皮炎。
随着年龄增长,部分特应性皮炎患者的症状会慢慢减轻或者消失。有3/4的患者在6-8岁时会出现耐受情况,基本没有特应性皮炎的症状,还有一部分甚至会一直持续到10多岁。
男性患者高发部位在肛门、阴囊
特应性皮炎主要在身体的哪些部位易发?吴黎明主任表示,四肢屈侧、头面部、容易闷热潮湿的部位都会出现。“男性特应性皮炎的高发部位是肛门、阴囊处,女性比较高发的部位是乳房、外阴处。”吴黎明主任说。

特应性皮炎的腿部表现(医生供图)
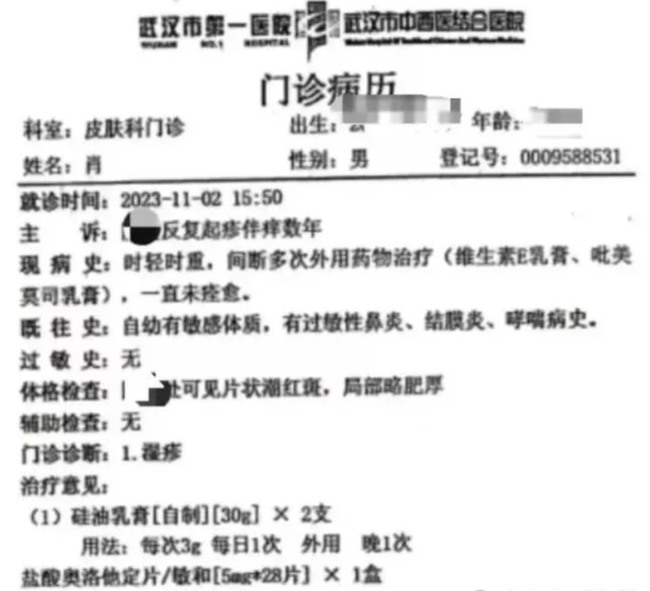
武汉市第一医院出具的病历报告显示,肖同学自幼就有敏感体质,有过敏性鼻炎、结膜炎、哮喘病史。在体格检查中,也发现阴囊处可见片状潮红斑,局部略肥厚。
吴黎明主任分析,肖同学的特应性皮炎应处于轻度至中度之间。他之前遇到过不少重度特应性皮炎患者,已经严重影响睡眠和日常生活。
“20多岁,也是个学生,被特应性皮炎痒得一周没睡好,基本上每天只有十几分钟能进入深睡眠。他来就诊时已经全身都是抓痕,有一些地方的皮肤被抓出血了。他当时坐立难安,情绪也很焦虑。查体时发现阴囊也有大片红斑,因为常年反复抓挠加重了皮肤角化增厚,已经导致阴囊肥厚。”
对特应性皮炎的这种痒,有广东的网友留言表示:我这两天就是特异性皮炎发作,痒死了痒死了。还有妈妈说,“儿子小时候幼儿园老师私下跟我说孩子摸私处,后来我和老师说了他有特应性皮炎,老师都看愣了。很多得这病的人都痒得难耐。没有感受过和了解过,真的不知道他们有多可怜。”“特应性皮炎发作时真的很痛苦,我女儿从小到大受到不少歧视!”


吴黎明主任表示,门诊时很多特应性皮炎患者及其家长都表达了特应性皮炎患者遭遇过歧视。“这需要我们对特应性皮炎的患者多些理解和尊重,由于发病部位的特殊性,瘙痒难耐时他们会忍不住抓挠,作为医生,我一方面呼吁这类患者及时进行规范治疗,同时也希望社会能对特应性皮炎患者多一分理解。”
发病与遗传和环境因素等密切相关
特应性皮炎的发病机制是什么?吴黎明主任提到,目前认为特应性皮炎是以2型炎症为代表的多个免疫通道导致的病理生理性改变。
具体而言,机体的免疫失衡导致皮肤对外界环境刺激的敏感性提升,进而导致皮肤屏障功能受损,皮肤菌群多样性失衡,包括金黄色葡萄球菌定植率增加。免疫失衡、皮肤屏障功能受损、皮肤菌群紊乱被认为是特应性皮炎发病的主要原因,且三方面互为影响、互为诱因。
目前已经明确的是,特应性皮炎的发病与遗传因素和环境因素等密切相关。“特应性皮炎有遗传易感性,若父母一方有人患病,子女发病率增加一倍;双方患病则增加三倍。”吴黎明主任还提到,有些孩子就是特应性体质,这部分孩子不仅有特应性皮炎,还会有过敏性鼻炎、哮喘,一旦受到外界灰尘、螨虫或温度升高、出汗的影响,皮肤的敏感性就会提升,从而出现瘙痒。
对特应性皮炎患者而言,其遗传背景和免疫情况通常无法改变,疾病反复发作的主要原因还与环境因素有关,包括气候、灰尘、螨虫,此外还有饮食因素、细菌病毒感染等,这些都是病情反复发作的重要诱因。
医生推荐全程非激素治疗,通过免疫调节渐渐好转
“目前临床上对特应性皮炎的治疗,主要是使用外用药物配合系统治疗,例如糖皮质激素、钙调神经磷酸酶抑制剂(TCl)和磷酸二酯酶4(PDE-4)抑制剂等一系列的外用药膏,搭配抗组胺药。”吴黎明主任说,这是最传统的疗法,这一疗法的问题在于当下病情控制住了,一旦停药过了一段时间后又会复发,尤其是中重度的患者。
吴黎明主任更推荐全程非激素治疗,即在治疗上使用不含激素的药膏取代激素药膏。“可能不能很快见效,但能减少复发的机会以及药物的副作用,通过免疫调节的方式来让患者渐渐好转是一个更长效的治疗,我个人更推荐这种治疗方式。”
近年来,随着药物研究的不断发展,特应性皮炎治疗领域有两大类新药出现,一类是生物制剂,代表性药物为度普利尤单抗;另一类是靶向药物,以乌帕替尼和阿布昔替尼为代表,这两类药物的应用使特应性皮炎从传统治疗迈入了精准治疗时代。“靶向药物见效很快,服用当天就能止痒,但价格有点高,2000多元一盒。”

吴黎明主任还是中华医学会皮肤性病学分会第十六届委员会特应性皮炎研究协作组首席科学家,这些年一直带领着科室重点关注特应性皮炎治疗领域的新型药物临床研发进展,累计参研了85项相关临床项目,见证了许多新药的诞生和应用。
“我要强调,特应性皮炎不是终身的,它有阶段性和波动性。我接诊过不少患者经过长期治疗最后痊愈。大家要有信心。”
吴黎明主任提到一个经他治疗了10年的患者。“刚来我门诊的时候她还是个高中生,当时也是重度的特应性皮炎,晚上痒到睡不着。患者的依从度很高,经过长期的系统治疗,她现在已经痊愈了,停药后没复发。她考上了护校,还说以后想来我们科室工作。”
特应性皮炎患者可记录进食日记,洗浴后及时补充温和的医用润肤乳
特应性皮炎患者的皮肤特别敏感,每到夏季,闷热潮湿,就更容易犯病;到了冬季,气候干燥,又容易犯病。
“特应性皮炎患者就是既怕冷又怕热、既怕干又怕湿。”吴黎明主任说,对这些患者来说,减少外界的环境刺激很重要。
“我不主张过度忌口,记录进食日记倒是鼓励的,可以观察自己吃了什么食物后出现了什么反应。”吴黎明强调,以下这几点一定要注意——
1.夏季洗澡水温一般控制在32-34℃。2.这类患者皮肤屏障功能有所缺损,所以皮肤都偏干,一定要在洗浴后及时补充温和的医用润肤乳,市售的不少润肤乳通常都添加色素、香精、防腐剂,这些成分会加重对患者皮肤的刺激。3.在衣服面料的选择上,选择吸汗透气的。
原标题:“武大图书馆事件”涉及的特应性皮炎到底是种什么病?国内特应性皮炎首席科学家昨接受都市快报专访:有人痒到全身抓破,有人晚上只能深睡十几分钟
编辑:饶治美 责编:秦雨 审核:李奇
【免责声明】上游新闻客户端未标有“来源:上游新闻”或“上游新闻LOGO、水印的文字、图片、音频、视频”等稿件均为转载稿。如转载稿涉及版权等问题,请 联系上游 。






