

去年亏3亿 《中国好声音》IP运营商星空华文再闯港股
澎湃新闻消息,《中国好声音》背后的星空华文再向港交所递交上市申请。
5月13日,港交所官网披露了星空华文控股有限公司(简称“星空华文”)的招股说明书,星空华文拟主板挂牌上市。
招股书显示,星空华文是一家IP创造商及运营商,拥有多种热门综艺节目IP,包括明星歌唱类、舞蹈类综艺、才艺类综艺、脱口秀、户外/文化类综艺及其他综艺节目,代表作有《中国好声音》《这!就是街舞》《蒙面唱将猜猜猜》等。
值得注意的是,此前在2018年12月,星空华文在中国的主要经营实体之一上海灿星文化传媒股份有限公司(简称“灿星文化”)向证监会提交了创业板申请。在2021年2月深交所终止灿星文化的A股申请后,星空华文于2021年11月向港交所递交上市申请,此次为该公司二次递表港交所。
默多克变现退出,管理层收购入主
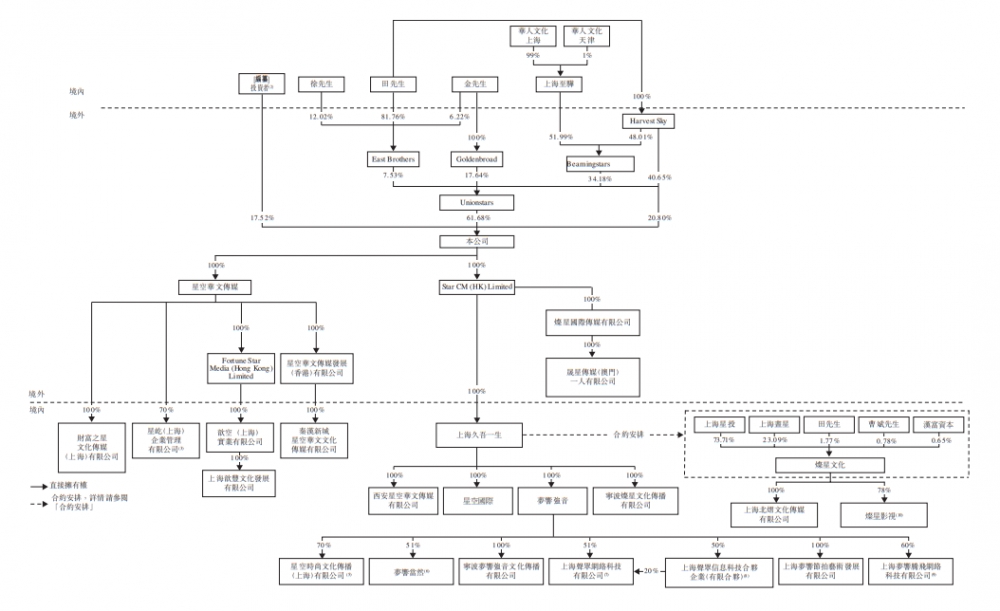
星空华文的历史可追溯至2006年3月灿星文化在中国成立有限公司。彼时,灿星文化由传媒大亨默多克的News Corporation控制。
至2010年11月,华人文化产业股权投资(上海)中心(有限合伙)及华人文化(天津)投资管理有限公司(合称“华人文化”)以股权投资的方式成为星空华文的主要股东。后至2011年4月,田明、金磊、徐向东作为核心管理团队成员加入星空华文。
招股书显示,2013年11月,News Corporation等拟变现对星空华文的投资,随后田明、金磊、徐向东于2013年12月以个人资金及财务资源进行管理层收购。在管理层收购以及一系列股权变动后,星空华文由华人文化、田明、金磊、徐向东透过各自拥有股权平台联合拥有。
依据招股书,截至2022年5月10日,华人文化、田明、金磊、徐向东通过多间中间实体共同构成星空华文的控股股东,合计持股82.48%。

此外,西藏源合企业管理有限公司持股5.7%,上海奥遐企业管理合伙企业(有限合伙)、平潭沣淮投资管理合伙企业(有限合伙)持股比例分别为2.02%、1.79%,淘宝中国控股有限公司持有1.17%股份。

董事成员方面,董事会主席兼行政总裁田明、副总裁金磊、副总裁徐向东以及《这!就是街舞》导演兼副总裁陆伟、财务总监兼联席公司秘书王艳为执行董事,CMC资本(原名华人文化产业投资基金)合伙人兼首席运营官李伟才为非执行董事。
另外,独立非执行董事包括浙江传媒学院新闻与传播学院院长李良荣、上海公信会计师事务所有限公司董事会主席陈热豪、纽仕兰新云(上海)电子商务有限公司董事长兼总经理盛文灏。
星空华文在招股书中表示,IPO募集所得资金净额将主要用于为IP制作及运营提供资金、扩大受众范围以提供更好的客户服务及宣传文娱IP产业价值链、进行投资及收购与业务互补及符合该公司策略的资产及业务、用作营运资金及一般企业用途。
去年净亏3.52亿元,近两年毛利率下滑
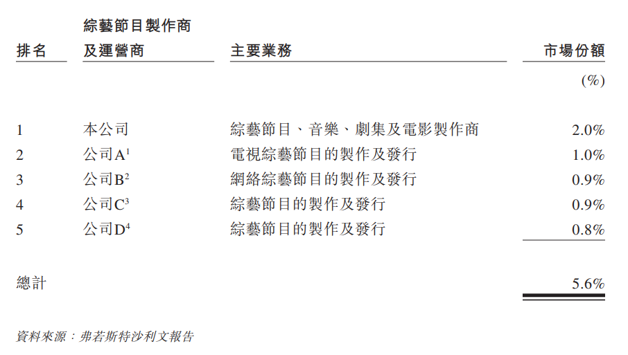
尽管招股书援引弗若斯特沙利文报告称,按2020年收入计,星空华文已成为中国最大综艺节目IP创造商及运营商,但近三年间星空华文的财务数据却难言乐观。

招股书显示,星空华文的收入近三年持续减少,由2019年的18.07亿元降至2020年的15.60亿元,并进一步减少至2021年的11.27亿元。

对于2021年收入同比下滑27.8%,星空华文表示主要是由于综艺节目IP运营及授权产生的收入下降。其中,该公司制作的超大型综艺节目数量由2020年的8个减少至2021年的7个。同时,由于企业客户广告预算下降,也导致《中国好声音》产生的收入下降。

在收入逐年减少的同时,星空华文的净利润近三年更是由盈转亏,从2019年的3.80亿元降至2020年的-0.28亿元,2021年亏损进一步扩大至3.52亿元。
对此,星空华文表示前者主要因2016年3月收购梦响强音文化传播(上海)有限公司(简称“梦响强音”)在2020年录得商誉减值3.87亿元,后者主要是由于综艺节目IP运营及授权产生的收入减少以及商誉减值。
毛利率方面,星空华文在2019年、2020年、2021年分别实现了39.0%、37.7%、24.3%的毛利率,呈加速下滑趋势。
值得注意的是,在2021年,星空华文的附属公司星空华文传媒向其当时股东CMC Asia宣派股息0.3亿美元(相当于1.95亿元人民币),星空华文当时的附属公司上海灿腾文化传媒有限公司也向非控股股东宣派股息190万元人民币,有关股息均已于2021年12月31日悉数派付。
IP降温,近两年《中国好声音》收入下降
招股书显示,截至2021年末,星空华文共拥有80个综艺节目IP、8522个音乐IP、757个电影及剧集IP。
其中,星空华文于2012年推出《中国好声音》,至今共播出十季。据招股书援引弗若斯特沙利文报告,播出十季后,《中国好声音》创下中国季播持续时间最长的综艺节目的记录。
但近三年间,《中国好声音》给星空华文创造的收入从2019年的4.905亿元下降至2020年的3.245亿元,再降至2021年的2.52亿元;毛利率也从2019年的46.6%降至2020年的16.8%,再降至2021年的2.2%。
为向观众提供互动平台,星空华文还开发出“中国好声音”移动应用程序及“综巴车”微信小程序。但截至2021年12月31日,来自“中国好声音”应用程序的收入为约75.2万元,产生自“综巴车”小程序的收入为约27.5万元,总额占2021年总收入不到0.1%。
收购余震不断,版权纠纷频繁
就2016年梦响强音收购事项,星空华文不仅在2020年确认减值亏损3.87亿元,在2021年又确认减值亏损3.81亿元。
另外,在2021年2月,深交所终止了灿星文化的创业板上市申请,原因也包括灿星文化就梦响强音收购事项产生的商誉追溯应用的会计调整并未反映灿星文化在相关时间的实际财务状况。
另外,因版权纠纷,星空华文还在与韩国文化放送株式会社(简称“MBC”)的纠纷相关的两起未决诉讼案件中担任被告人,总索赔金额为约1.58亿元。两起诉讼分别与星空华文和MBC共同拥有《蒙面歌王》第二季至第四季的版权、独有《户外真人秀》版权有关。
已结案诉讼及仲裁方面,因《蒙面唱将》第一季协议违约,星空华文与MBC的仲裁在2020年4月达成和解。因《了不起的挑战》协议违约,星空华文与MBC的诉讼于2021年6月结案。
原标题:去年亏3亿 《中国好声音》IP运营商星空华文再闯港股