

千亿房企退市 败在“1元”面值保卫战
每日经济新闻消息,4634天,2010年9月30日-2023年6月8日。
昔日千亿房企泰禾集团终究还是要退市了,股价从43.69元跌至0.43元,让人不胜唏嘘。
今年5月19日,泰禾集团董事长黄其森在厦门考察厦门院子和汀溪院子时说,泰禾的产品赢得了客户的高度认可,泰禾的股票却没有得到资本市场的认可。从2020年债务违约到现在,“其实泰禾已经从最艰难的时刻走出来了”。
就在当日,泰禾股票已经连续10个交易日低于1元,总市值不到18亿元。
黄其森不仅考察自己的项目,今年4、5月,他还带队在长三角参观学习了蓝城、绿城的项目,以及古北壹号、龙湖冠寓等项目,可谓马不停蹄。
6月5日,《每日经济新闻》每经头条记者(以下简称每经头条记者)与泰禾方面相关人士的采访地点约在了西府大院的泰舍书局。采访快结束时,黄其森突然现身,他正在地调研项目物业和客户服务工作,行色匆匆。
当天上午9时30分,泰禾股票正式停牌。
6月8日晚,深交所向泰禾下发《事先告知书》,“拟决定终止你公司股票上市交易”。

图片来源:ST泰禾公告
泰禾方面向每经头条记者表示,目前是根据规定走流程,希望顺利进三板,退市对股票交易的影响比较直接,但对公司层面没什么实质性影响。目前的经营情况已经比去年要好,主要是解决债务和复工复产等问题,也在继续寻找战略合作方。
不同于泰禾还有最后的等待,另一家昔日的千亿房企蓝光发展的退市已经尘埃落定。
6月6日,蓝光发展正式终止上市暨摘牌,公司股票不进入退市整理期交易。此后,A股市场再无600466.SH。
蓝光发展也成为A股首家因触及交易类退市情形被终止上市的房企。

数据来源:企业公告
6月15日,深交所发布公告,中天金融股票因触及交易类强制退市情形被该所作出终止上市决定,不进入退市整理期,公司股票将于该所作出终止上市决定后15个交易日内摘牌。
就在前一日的6月14日,又有两家房企*ST宋都和*ST海投,因股价连续20个交易日低于1元,触及强制退市规定而停牌。
而此前,已触及强制退市规定而停牌的房企有*ST嘉凯、ST美置、ST粤泰和ST阳光城。其中阳光城2019年的销售额曾超过2000亿元。
此外,截至6月26日收盘,A股还有12家房企的股价低于2元/股,处境堪忧。其中,曾位列千亿房企阵营的金科股份、中南建设和荣盛发展,当日的收盘价分别为1.14元、1.38元和1.56元。
A股房企批量退市的大幕正徐徐拉开。
疯狂的起点&地王的代价
酷爱围绕中国传统文化做文章的黄其森,2014年曾主编出版过一本书,书名是《院子里的中国》,还找来冯小刚作为总导演拍了一部同名宣传片。
这本书中精选了55篇以院子、园林文化为主题的名家文章,黄其森说,这本书“就是为了向时代传递中国居住文化的自信和价值”。
作为闽系房企的巅峰代表人物,黄其森是一个绝对自信的商人。他对中国文化的自信,也投射到了自己的项目里。时至今日,除了绿城,似乎还没有哪家房企能像泰禾这样集中火力开发中式住宅项目。
正是从2014年起,黄其森带着他的院子系产品开启了全国巡演,所到之处,无不留下绚丽的发布会现场和静水流深的院子意境。

泰禾开发的深圳院子 图片来源:每日经济新闻资料图
泰禾院子系产品的高调出道,离不开此前的疯狂。
2013年1月,泰禾斥资18.5亿元夺得北京朝阳区孙河地王,楼面价达2.84万元/平方米;4月,以19.3亿元竞得北京通州台湖镇地块,溢价率达112%;5月下旬,又以11.25亿元拿下北京通州台湖镇另一宗地块,成交楼面价1.9万元/平方米。
在那个年代,高杠杆、高负债等并不是可怕的词汇,很多开发商的观点都是:只要周转够快,一切都不是问题。
然而,当激进拿地遭遇楼市放缓,潜伏在各条线的隐患还是悄然埋下了。
到2017年,泰禾转向并购。当年年报显示,泰禾土地拓展全面转入到以并购为主的阶段,通过并购方式获取土地可以降低拿地成本和风险,缩短项目开发周期,快速扩张公司土地储备规模,有利于公司快速发展。
这一年,泰禾共计获取36个优质项目,合计投入资金552.40亿元(含土地拍卖和收购资产),其中26个是通过并购及购买资产方式获取的,占比超过70%。
泰禾的并购方式也没有褪去此前拿地王时的影子,最经典的案例便是,通过两次收购(49%+51%),以约108.6亿元接盘华侨城北京丰台地王项目,而这个项目,就是如今的金府大院。值得留意的是,华侨城当时在转让剩余51%股权的条件中有一条——要求一次性付清款项,即56.8亿元。这笔资金的来源,根据泰禾方面相关负责人当时的说法,为自有资金以及融资款。
2017年12月,黄其森在接受媒体采访时喊出了“2000亿元”的销售目标,一度引发深交所发出关注函,以至于后续泰禾方面在回复关注函时解释这“属于董事长黄其森对公司发展的目标和愿景,不构成本公司的预测和承诺”。

图片来源:泰禾集团公告
有人评价,黄其森其实不是一个善于用宏大叙事来讲故事的人,更多的是事无巨细和亲力亲为的管理风格。他在泰禾各个院子逗留的时间比任何地方都要长,对于项目案名、开盘节点,甚至是定价方案,有时候都会一一过问。
直到现在,黄其森依然还会在看项目时因为几十厘米的问题对墙的高度提出意见。用员工们的话说,老板在这方面是专业的。
“和一般的福建老板不太一样,事无巨细、亲力亲为、精力旺盛”,这是熟悉黄其森的人对他的评价。毕竟“大学本科,工程师,毕业于福州大学建筑系,而后成为经济学研究生”这样好看又硬核的简历,在众多房企老板中实属一股清流。母校福州大学这样评价他:“黄其森是一个对理想、细节、完美、规范这些词和理念带着挑剔性的情感偏好,并以此激励和要求自己的团队的人。”
只不过,当理想、细节、完美这些词糅合到一起,碰撞出的另一面可能并不那么理想和完美。如前文所述,黄其森的管理风格在有些人看来过于高压,也被诟病为当年泰禾众多高管离职的诱因。
“老板不躺平不是虚的”
泰禾的业绩高光要数2018年,且股价一度触及43.69元高峰,在一众上市房企都达成不披露年度销售数据和销售目标默契的当口,黄其森主动表示, 2018年卖了1300亿元,回款金额在700亿-800亿元,不算太差。
“2019年的目标比较保守——1500亿元,但更看重回款,希望不低于1000亿元,甚至更高。”彼时,黄其森在回答《每日经济新闻》记者提问时信心满满。
这一天是2019年6月14日,泰禾刚刚从深交所问询风波中脱身,在位于北京通州的中国院子举行了一场媒体会,期望以一种温和而犀利的方式来抚平创伤,“我对泰禾目前的股价不满意,并未反映出泰禾的真实价值”“我觉得泰禾这几年运势挺好的,没有感觉到什么不好的地方”。
同年10月11日晚上,在全北京最贵的国贸CBD区域,泰禾搭了一个金光闪闪的舞台,开了一场新品发布会,开售北京公馆。

黄其森在2019年10月北京公馆发布会上 图片来源:泰禾集团官微
一切都是熟悉的味道。
后来的事情大家都知道了,以2020年7月6日为节点,因未能完成中期票据“17泰禾MTN001”本息的按时兑付,泰禾首度宣告债务违约,成为这一轮地产周期中较早出险的房企。
黄其森从此开始全力化债,在让出第一大股东的真诚态度之下,泰禾官宣引入万科作为战投,但两者的绯闻一直传到现在,因为这一合作的前提条件始终未能达成:泰禾必须顺利完成债务重组并恢复正常生产,泰禾债务及业务等不存在影响公司可持续经营的重大问题。
2021年起,泰禾方面陆续宣布与多家银行及金融机构签订协议,华融资产、长城资产、信达资产、东方资产、兴业资产、浙商资产成为六大债权人。期间,黄其森本人一直保持着与政府部门的沟通频率,其中不仅包括福建省相关的主管部门,还有公司项目所在城市的区级政府部门。还有市场消息称,黄其森一度长住北京金融街的一家酒店,目的是方便与金融机构进行沟通。
但2022年3月,黄其森突然被相关部门带走协助调查,随后泰禾股票也因为业绩亏损而被ST。当年11月,黄其森结束配合调查回公司继续带队经营,泰禾股价连拉数个涨停板,月度涨幅一度超过33%。
根据泰禾披露的最新数据,截至2023年4月底,公司已得到批复的政策性纾困资金额度为22.18亿元,其中已收到10.09亿元,未收到部分将随工程进度而逐步发放。
2022年5月,黄其森在给泰禾集团高管的批示中写道“等年底、等政策”。其实黄其森是希望也是愿意改变的,他一直给员工们传递的理念就是“不躺平”。
“老板不躺平不是虚的,我觉得是很实在的。他会和一些金融机构、建设企业沟通,见方方面面的人。我觉得难能可贵的是,他在这个时候始终还是强调要做品质提升。”
“今年我们引进了数位龙湖、中海等优秀开发商背景的高管,老板希望他们能把优秀企业的经验和思路带来泰禾,这种改变还是很积极的。”

泰禾北京院子施工现场 图片来源:泰禾集团官微
据介绍,今年5月,泰禾与债权人五矿信托就大兴泰禾中央广场项目债务问题签署正式和解协议,涉及债务本金12.25亿元;与盛京银行就双方债务偿还及北京公馆项目复销初步达成意向。
此外,备受关注的北京院子二期,泰禾方面的说法是,目前“保交楼”部分结构全部封顶,叠拼部分二次结构已完成90%,复工以来实现工程款支付约3亿元。
“大股东一直在寻找资金”
但这并没有换来资本市场的认同。
5月8日,泰禾股价跌至1元以下,上市地位岌岌可危。5月15日,泰禾回应投资者质疑时表示,公司大股东与管理层正在讨论稳定股价的措施,如达到信披标准,公司会及时按照监管要求履行信披义务。
很快,5月20日,泰禾发出第一封面值退市的风险警告公告。到6月2日晚,泰禾公告公司股票收盘价已连续20个交易日(2023年5月8日至2023年6月2日)低于1元/股,将被终止上市,6月5日起停牌。

泰禾股价最终定格在0.43元 图片来源:百度股市通
根据最新数据,截至4月末,泰禾集团已到期未归还借款本金为582.03亿元,对外担保中实质性逾期债务对应的担保余额为54.16亿元。截至目前,泰禾集团及各方尚未形成全面债务重组解决方案。截至2023年第一季度末,泰禾总资产为2155.87亿元,营业收入为9.69亿元,归属于上市公司股东的净利润为-6.07亿元。

“没想到市场信心会这么悲观,其实泰禾大股东是一直在寻找资金的,积极寻找新的战略合作方,比如引入国央企,也不排除这个可能。”有接近泰禾相关人士向每经头条记者表示,黄其森本人在结束配合调查回归岗位后也积极奔走,看项目,向同行学习,寻求合适的合作方,节奏很快。
“保交楼的前提是复工复产,但是现在大环境看销售情况不好,市场信心欠缺。我们也希望市场能给我们一些时间和更多信心。”泰禾方面表示,现在一些金融机构对房企的态度发生了变化,对我们越来越理解和支持。作为开发商角度,我们也希望能有更多针对性的政策出台。
泰禾方面多次表示,未来会收缩规模,深耕北京、上海、广州、深圳、福州、厦门等9个城市,目前泰禾在核心城市、核心地段的一些核心资产,才是黄其森信心的最大来源。
不过就在6月6日,泰禾进京的标杆之作中国院子刚刚成交了6套法拍房,顺利的话泰禾可以入账1.72亿元,虽然这次的成交单价相比市场挂牌价要低了好几万元。
“泰禾最困难的时候已经过去了”,这是黄其森今年多次说过的一句话。
A股再无600466.SH
而在黄其森之后,早年间兜兜转转才扎进房地产行业的蓝光发展创始人杨铿,也面临着同样的遗憾。
从进军房地产行业,到成为2023年首家A股强制退市房企,蓝光发展用了31年;而从偏居一隅的地方房企到成功登陆资本市场,蓝光发展用了8年;但从盛极一时的“四川房企一哥”到如今的落寞告别徒留一地鸡毛,蓝光发展仅用了3年。

图片来源:每日经济新闻资料图
在成都核心商圈春熙路上,一栋打造于上世纪90年代初的26层高楼——蓝光大厦(曾用名“兰光大厦”)如今依然屹立,这是杨铿打造的第一个地产作品。彼时,成都二环路尚在建设,26层的高度足以俯瞰这座正在新兴发展的城市,蓝光发展借此打开了商业地产的大门,玉林生活广场、蓝色加勒比、香槟广场等,都是其开发的标杆商业项目。
创立10年后的2002年,蓝光发展开始进军住宅领域,并开发了首个住宅项目成都御府花园。在当年在四川省第一宗国有土地拍卖会现场,蓝光发展一举斩获两宗地;次年,蓝光发展又在成都国土局出让的21宗土地中拿下8宗。
“天下武功,唯快不破”是杨铿多次引用的一句话,这种理念,也深植在蓝光发展的基因里。
在高周转还未开始盛行的2009年,成都蓝光花满庭项目从拿地到首次开盘只用了57天,创下了当时的最快开盘纪录。此后,蓝光发展一路高歌猛进,成为川派房企的领军者。
然而,蓝光发展的欲望并不局限于成都。2008年和2010年,蓝光发展先后在重庆、北京拿地,开始布局全国。2015年4月16日,蓝光发展在A股借壳迪康药业上市,股价一度达到13.56元/股,而彼时其销售额尚不及200亿元。
需要注意的是,早在2013年,杨铿就提出“九年破千亿”的目标,并走上了“高增长、高杠杆”的快速发展之路。上市后的蓝光为了规模的快速扩张,更为坚定地奉行“3461”高周转模式,即拿地后3个月内开工,4个月开盘,开盘当日销售率达到60%,1年内实现项目正现金流。
上市仅4年后,蓝光发展就成功跻身千亿房企阵营,2019年销售额达1015亿元,较上市之初翻了5倍,这一年,杨铿在福布斯中国400强富豪榜的排名升至第296位。

图片来源:中指研究院
也是在这一年9月,蓝光发展在上海设立总部,形成“上海+成都”双总部发展格局;10月,蓝光发展旗下物业公司蓝光嘉宝服务在港交所挂牌上市,形成了“A+H股”的双资本平台。蓝光发展迎来巅峰时刻。
然而,谁能料到,千亿神话的覆灭只在顷刻之间。
2020年,蓝光土地投资计划总额不超过400亿元,但实际上当年获取土地60宗,拿地金额达526.6亿元。随着当年“三道红线”政策出台,蓝光发展的财务状况已持续恶化,年报显示,2020年末蓝光发展资产负债率为82.04%。
同花顺财经显示,2020年10月,蓝光发展在广东佛山里水项目中,因管理与沟通问题,未与平安旗下公司达成一致的还款时间,进入平安银行的黑名单,成为债务危机爆发的前兆。
在强大的债务压力下,蓝光发展推进保交楼、与金融机构洽谈、制定化债方案、“精兵简政”等工作,却并没有实质性进展。为化解债务危机,不得已之下,蓝光发展选择出售资产,2020年9月将迪康药业全部股权以9亿元转让;2021年又折价卖了蓝光嘉宝服务与土储项目,获得数十亿元。
这对于总体债务超百亿元的蓝光发展而言只是杯水车薪。
随着债务危机的显露,为隔离风险,杨铿辞去蓝光发展董事长职务,杨武正接任董事长,一个月后又兼任总裁;杨铿还将其所持蓝光发展全部股份转移到蓝光集团,作彻底切割。
但这并未能阻止危机的爆发。2021年7月12日,蓝光发展首次出现公开市场债券违约。尽管此后一度传出有万科、融创、华润以及四川省的部分国有企业洽谈合作,但均无实质性结果。

数据来源:蓝光发展公告
虽然杨武正曾坚定地表示“不会转让股权,不会甩卖公司”,但在债务违约压力之下,这些承诺显然无法兑现。蓝光发展及其控股股东的股票自2021年开始就被轮番摆上了拍卖席。截至2023年4月22日,蓝光集团持有蓝光发展3.56亿股,占比为11.72%,除了质押外,其余均处于冻结中,后续拍卖将可能导致蓝光发展控股权的变更。而在2021年年末时,蓝光集团持有蓝光发展的股份比重还在50%以上。
与此同时,蓝光发展的债务状况仍在持续恶化。2022年,蓝光发展的合同销售金额不足50亿元;归属上市公司股东净利润为-249.41亿元;总资产约1323亿元,同比减少24.21%;净资产约-238.69亿元,同比减少1858.96%。截至今年5月15日,蓝光发展累计到期未偿还债务本息合计425.56亿元。

数据来源:蓝光发展公告
从正式爆发债务危机到如今退市,近两年时间里,对于债务问题,蓝光发展一直未能拿出合理的解决方案,就算是在股价连续多日低于1元的情况下,蓝光发展也在未公开市场做出任何努力来提升市场信心。
在蓝光发展2023年家书中,杨武正曾说:“2023年我们会面临更艰巨的挑战,但是勇气与光芒会伴随在身旁。怀揣勇气与光芒,一起去翻越每座高山。”
如今,蓝光发展已从A股退市。根据蓝光发展公告,公司股票终止上市后,所有股票将进入全国中小企业股份转让系统有限责任公司依托主板券商代办股份转让系统设立并代为管理的两网公司及退市公司板块挂牌转让。“预计可转让时间大概为8月10日,具体要看公告。”
面对商海的瞬息万变以及蓝光发展的应对之道,杨铿曾说:“我们尽可能找到一丝丝引路的光,在黑暗中摸索这头未知的大象。”如今,蓝光发展这头大象,是否还能等来那一丝光亮,以引导它走出黑暗、重回资本市场?
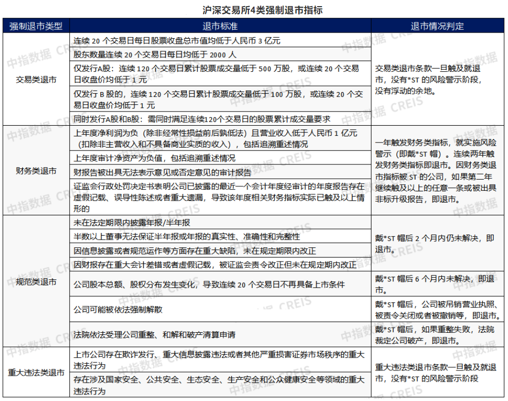
保卫1元面值
如今,等候宣判退市时间的不只泰禾。
中指研究院报告指出,目前,A+H股中有35家上市民营房企逼近退市(A股14家+H股21家),其中9家房企基本锁定退市。
房企退市对房地产行业、股东、员工和合作伙伴都会带来不良影响。目前,A+H股中上市房企数量高峰已过,未来上市房企进入、退出股市的流动将更强。部分企业退市,行业加快出清,也为其他房企的发展提供了更多空间。[1]
截至目前,A股总共有154只ST股,其中地产类占了20只,占比高达13%。除蓝光发展已退市外,6月15日,*ST中天因触及交易类强制退市情形被深交所作出终止上市决定,不进入退市整理期,其股票将于深交所作出终止上市决定后15个交易日内摘牌。
此外,*ST宋都、ST粤泰、*ST海投、ST美置、ST泰禾、ST阳光城、*ST嘉凯均已触发终止上市条件而停牌。在停牌后的15个交易日内,根据上市委员会的审核意见,交易所将作出是否终止上述7家房企上市的决定。
截至6月26日收盘,A股共有12家房企的股价低于2元/股,其中泛海控股已经连续12个交易日低于1元/股,可能触发终止上市条件。而其余股价高于1元的企业中,也有部分企业的股价此前曾经跌至1元左右,随时可能面临退市风险。

“2021年下半年开始,房地产市场进入深度调整阶段,高杠杆企业风险不断暴露,数十家民营房企发生债务违约,行业进入加速优胜劣汰阶段。触发退市风险警示的房企多数是出险房企,上市公司退市对公司融资、销售等经营活动具有严重的负面影响。”
中指研究院企业研究总监刘水向每经头条记者分析指出,A股房企的“戴帽”原因,主要是涉及上市公司“退市及风险警示”条款,集中在“财务类强制退市”警示、“其他风险警示”警示的条例。从行业竞争格局看,优胜劣汰机制将助推房地产行业股市表现分化加剧。当前房企由于经营亏损以及债务违约等多种因素叠加,被实施退市风险警示的企业迅速增加。
面对即将到来的退市危机,部分房企选择了奋力一搏,股东增持成为了最常见的护盘举措。
以金科股份为例,5月下旬开始,金科股价持续下挫,逼近退市的1元面值。对此,金科股份宣布了控股股东的增持计划,即金科控股将在6个月内增持金额5000万元到1亿元的金科股份的股份,增持价格不高于1.5元/股。此后,包括金科股份董事长周达、总裁杨程钧等在内的18名董监高及核心骨干也宣布,在6个月内增持公司股份500万元到1000万元,且增持价格不设上限。
5月24日,金科股份收盘价首次跌破1元面值,而当日金科股份就宣布,金科控股指定财聚投资增持金科股份。5月26日,金科股份终于在股价触及跌停、最低报0.77元后罕见上演“地天板”,收盘价来到0.95元。6月2日、5日、6日,金科股份三个交易日收获两个涨停,股价来到1.07元,重回1元上方,随即宣布停牌谋划资产重组。最终,金科股份8个交易日累计大涨39%,回到安全线。

图片来源:中指研究院
暂时转危为安的还有*ST新联。6月8日,*ST新联上涨4.82%,收盘价格为1.74元/股,较2023年5月19日的收盘价0.97元/股涨幅达79.38%。而在前一日,*ST新联公告称,控股股东新华联控股于5月25日-6月7日通过深圳证券交易所交易系统集中竞价方式累计增持公司股份逾3793万股,增持股份比例已达公司总股本的2%。
不过需要注意的是,重回1元线于房企而言并非意味着警报解除。
如*ST泛海,原本其股价已连续15个交易日低于1元,在不断涨停拉升后股价于5月11日收于1.01元/股,之后再度走低跌破1元。5月底,*ST泛海股价连续涨停拉升但股价仍不足1元,5月31日收于1元之下,已经连续14个交易日不足1元,退市警报再度拉响。但在6月2日,*ST泛海股价再次回到1元以上,6月7日再次跌回1元以下,6月26日的收盘价为0.96元/股,已经连续12个交易日低于1元/股。
而此前,泛海控股的控股股东已在5月11日-6月2日完成增持约8912万股,截至6月2日已经增持了8476万元,完成了此前的增持计划。在该项增持计划完成后,6月3日,泛海控股再度公告称,控股股东自6月5日起3个月内再拟以5000万元-1亿元增持公司股票。
在刘水看来,“这些救市措施如大股东增持、装入优质资产,短期对提升公司股票价值有帮助,避免了股票价格快速下跌。长期来看,公司要尽快完成债务重组、盘活存量保交楼、加快销售回款,尽快恢复经营,才能避免退市发生。”
狂飙的苦果
复盘近期面临退市危机的房企,它们都有着一条相似的发展轨迹——激进扩张,高溢价拿地,冲击千亿规模,但最终被高负债反噬。
如蓝光发展,2019-2020年,蓝光发展分别实现营收391.94亿元和429.57亿元;归属上市公司股东净利润34.59亿元和33.02亿元;同期偿还债务支付现金分别为385.46亿元和381.06亿元,严重吞噬利润。
而在2018年底,万科已经高喊“活下去”时,蓝光发展当年的拿地数量却达到创纪录的85宗。此后的2019年和2020年,蓝光发展的拿地数量分别为48宗和60宗,其中2020年溢价率超过50%的地块就有21宗。
再看已于6月12日停牌的ST阳光城。
2016年阳光城定下了“3+1+X”的扩张策略,开始向二、三线城市进军,然后又通过招拍挂、收并购、一级整理、三旧改造、产城融合等多方式获取优质土地,土储规模不断增长。凭借着这一激进的运作手法,阳光城在2016-2018年连续3年保持着50%以上的销售额增速,2018年实现销售额1628.56亿元,跻身千亿房企阵营。2019年,阳光城继续保持29.58%的增速,全年销售额达2110.31亿元,迈入2000亿级别,跻身中国房企销售额TOP15。
不过,“狂飙”突进不仅为阳光城带来了千亿业绩规模,也带来了高负债、资金吃紧的隐患。2018年,阳光城的总负债超过了2000亿元,截至2022年末,这一总负债规模达到了2746亿元,其中流动负债高达2530亿元,短期借款为40.94亿元,应付票据及应付账款为290.5亿元,一年内到期的非流动负债为542.1亿元,三者合计达到了873.54亿元。而同期,阳光城的货币资金仅为83.49亿元。
然而,在房企资金来源的主要渠道融资方面,尽管2022年底房企融资放开,融资端“三支箭”开闸曾使房企股价大幅上涨,但出险房企并未受益。
2022年,ST阳光城取得借款收到的现金为7.97亿元,2023年一季度低至1.79亿元,而2021年则有377.2亿元。2021年,*ST蓝光取得借款收到的现金147.55亿元,2022年断崖式下跌至5.04亿元,今年一季度为0元。
即使没有在退市边缘挣扎的房企,信用较弱的民营房企的融资状况也没有明显好转。

克而瑞统计显示,5月80家典型房企的融资总量为263.29亿元,环比减少56.4%,同比减少60.4%,创下了2020年以来单月融资的新低。其中,房企债券发行了178.46亿元,环比减少49.3%,同比减少59.8%。而发债企业仍以招商蛇口、金融街、保利等国企央企为主。[2]
克而瑞分析指出,虽然融资环境有所优化,但是短期内仅能惠及白名单优质企业,部分财务困难的房企仍较难获得支持,因此未来仍可能有更多房企曝出债务违约事件。再加上当前房地产销售仍未全面复苏,房企的流动性问题仍需要行业注意。
记者手记 | 房企退市,2023年度行业关键词
不出意外的话,房企退市,可能会成为2023年度行业关键词。
从4月初的新力到6月初的蓝光,再到最近的泰禾、阳光城等等,享受过风口红利的房企们,正以一种不太优雅的方式告别资本市场。比如泰禾,股价从43.69元到0.43元,令人不甚唏嘘。
复盘近期退市或正面临退市危机的房企,它们都有着一条相似的发展轨迹——激进扩张,高溢价拿地,冲击千亿规模,但最终被高负债反噬。在那个高杠杆、高负债的年代,很多开发商的观点都是,只要周转够快,一切都不是问题。
时代变了。
蓝光创始人杨铿曾说:“我们尽可能找到一丝丝引路的光,在黑暗中摸索这头未知的大象。”只不过蓝光没能等到光明的时候。资本市场还有很多蓝光、很多泰禾,它们正在那条1元的生死线上挣扎,危机四伏。
在操作这篇稿件的过程中,我们直接或辗转采访了一些出险房企内部人士,能得到的说法都类似于“公司运营层面不受影响”,更多的情况是,品牌条线已经不复存在,或者只留一人来对接公共事务。
有人形容这一波房企退市潮的实质,是房地产行业史诗级的去产能、从资本市场历史性的大撤退。客观说,退市也并不一定意味着破产,只是不符合公开上市流通的条件了。整体而言,利于行业加速出清,对整体行业格局会产生一定变化,这也符合当下地产供给侧出清的大逻辑。
其实,只是时代变了,房地产行业早已不是当初那般草莽模样。
原标题:千亿房企退市,败在“1元”面值保卫战
编辑:饶治美
责编:周尚斗
审核:冯飞